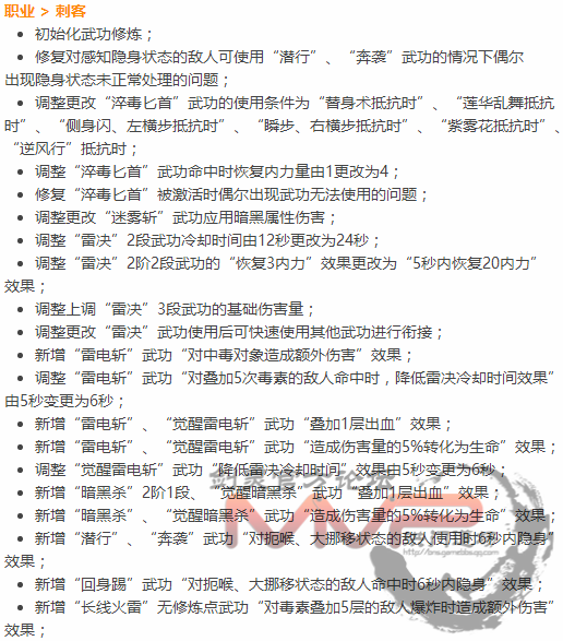
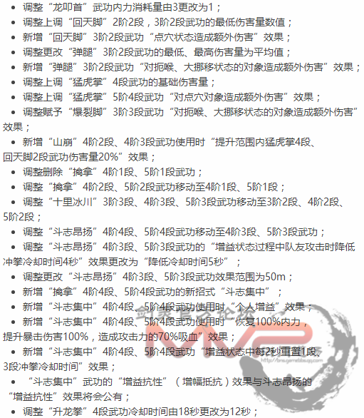
在1月20日韩服剑灵测试服对全职业技能平衡再次做出了相应的改动。我们可以看到拳师和刺客有了一定程度的加强,看来拳轱辘的出头之日终于要到来了哦。
热门资讯
HOT NEWS
热门视频
HOT VIDEOS
《英雄联盟》2026年S1赛季CG来了!为了德玛西亚
顶级售后!Faker名人堂皮肤再次获得更新 五冠变六冠
《DOTA2》2026年国际邀请赛将在中国上海举办
《英雄联盟》暮光试炼版本更新计划 妖姬又要搞事
原创推荐
Original
成千上万名设计师制作不一样的英雄联盟
CS2更新是否达预期?从引擎迭代到内容节奏,解析两年发展脉络
11月12日 16:22
媒体分析:2024年的巅峰NAVI,为何今年风光不再?
11月06日 08:02
友情链接
官方微信
网上冲浪记事官方微信
分享联系
yys@dj.sina.cn