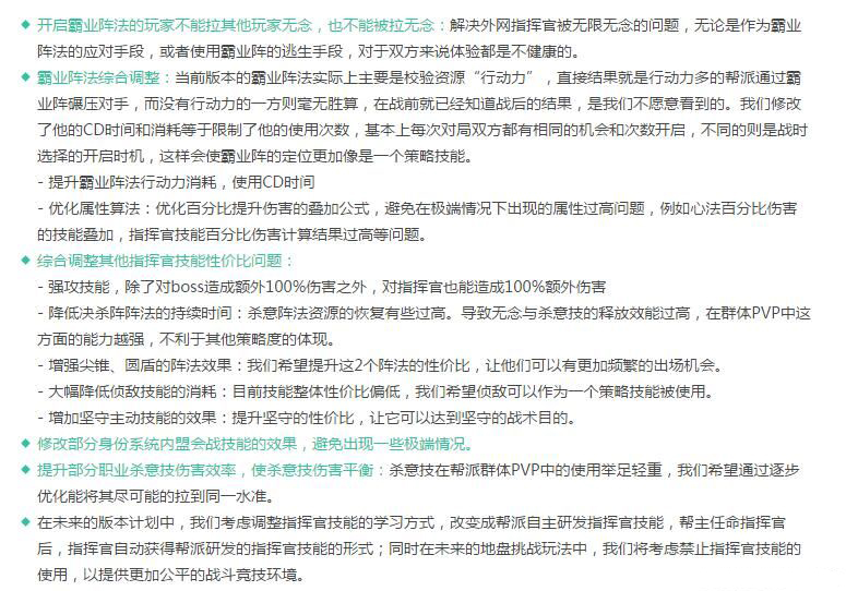
指挥官技能体系重构。
构建战术本源:
指挥官技能的设计目的是增加群体对抗策略和战术乐趣构成,目前部分技能的效果超出了设计预期,我们将进行全面的调整。我们希望指挥官更多的是团战的战术发起点,友方玩家的高效辅助者以及具备更强的生存能力以便于更好的指挥大家的行动。
详细介绍:
热门资讯
HOT NEWS
热门视频
HOT VIDEOS
《英雄联盟》2026年S1赛季CG来了!为了德玛西亚
顶级售后!Faker名人堂皮肤再次获得更新 五冠变六冠
《DOTA2》2026年国际邀请赛将在中国上海举办
《英雄联盟》暮光试炼版本更新计划 妖姬又要搞事
原创推荐
Original
成千上万名设计师制作不一样的英雄联盟
CS2更新是否达预期?从引擎迭代到内容节奏,解析两年发展脉络
11月12日 16:22
媒体分析:2024年的巅峰NAVI,为何今年风光不再?
11月06日 08:02
友情链接
官方微信
网上冲浪记事官方微信
分享联系
yys@dj.sina.cn