新浪电竞独家专稿,转载请注明
快讯:近日有传言称L姓小鲜肉“直播吸毒”,引得众多玩家驻足围观。而今天,另一位L姓小鲜肉又爆猛料——林书豪百万美金代言香港dota2战队并冠名,相信不久以后就可以看到“林书豪”战队征战dota2赛场了。

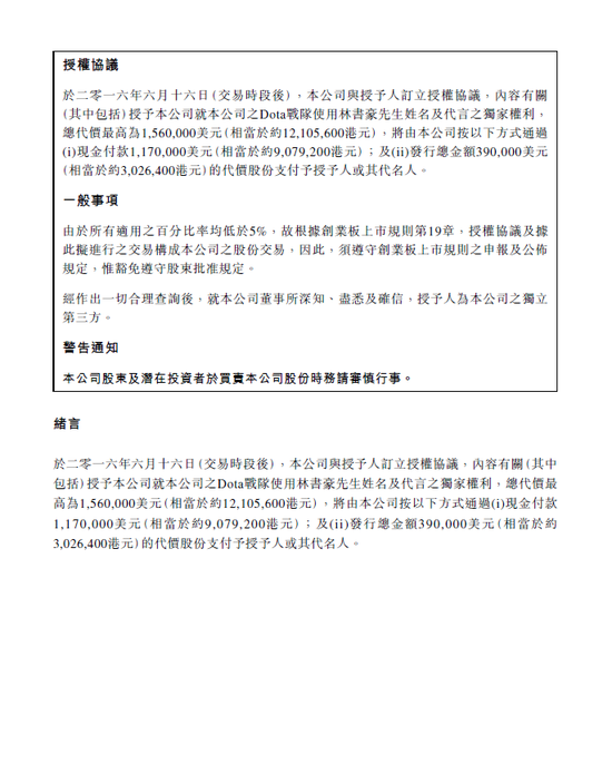
在协议中,中国数码文化以156万美金取得了林书豪姓名及独家代言的权利,其中117万美金通过现金支付,剩余39万美金以代价股份的方式支付。


林书豪目前为美国职业篮球联赛(NBA)夏洛特黄蜂队优秀的现役球员。在2011年林书生时曾效力于纽约尼克斯队,在纽约尼克斯队效力期间林书豪曾经协助纽约尼克斯队取得多次比赛胜利并且取得优异的个人比赛表现,造成轰动效应并成为短时间内最受瞩目的NBA球员,以及当时出现“Linsanity”(林来疯)一词来形容轰动效应。在纽约尼克斯队效力期间林书豪先生从一名不知名的替补球员变成当时最受到瞩目的NBA球员之一的经历,在全球形成较高的知名度及影响力。
编辑:记川忘川
热门资讯
HOT NEWS
热门视频
HOT VIDEOS
原创推荐
Original