大话2免费版资料片将推召唤兽交易解禁

2016-07-15 10:29作者:新浪电竞来源:

  导语:《大话西游2免费版》首部资料片《通玄妙境》震撼登场,全新战斗挑战来袭,继前篇·新兵器谱、中篇·地宫雁塔新挑战与护身符、中篇·新角色与悟法系统之后,又将迎来经济系统重大利好,后篇·召唤兽新篇章来袭,诸位玩家可使用新道具“转经轮”,对满足条件的召唤兽进行交易解禁!

《大话西游2免费版》首部资料片《通玄妙境》震撼登场《大话西游2免费版》首部资料片《通玄妙境》震撼登场
经济系统大革新,大话2免费版将推召唤兽交易解禁经济系统大革新,大话2免费版将推召唤兽交易解禁

  经济系统重大利好 召唤兽新篇章来袭

  《大话西游2免费版》迎来经济系统重大利好,首部资料片《通玄妙境》后篇·召唤兽新篇章来袭,等级1转100级及以上的玩家可使用新道具“转经轮”,对等级1转100级及以上的召唤兽进行交易解禁。

大话2免费版召唤兽交易解禁道具“转经轮”大话2免费版召唤兽交易解禁道具“转经轮”

  道具“转经轮”可在NPC王元宝处购买,右键使用即可打开召唤兽解禁交易界面,每次解禁需要收取部分该召唤兽的培养材料,将召唤兽交易属性转为“可交易一次”,禁交易饰品及内丹也将随之变为“可交易一次”。

经济系统大革新,大话2免费版将推召唤兽交易解禁经济系统大革新,大话2免费版将推召唤兽交易解禁
经济系统大革新,大话2免费版将推召唤兽交易解禁经济系统大革新,大话2免费版将推召唤兽交易解禁

  经济系统重大利好 召唤兽交易解禁需知

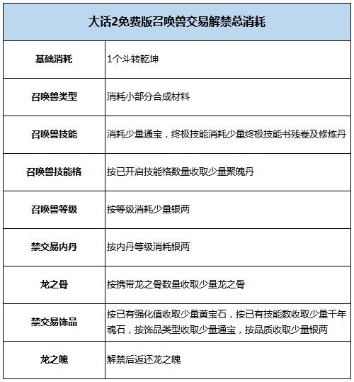
  大话2免费版迎来经济系统重大利好,首部资料片《通玄妙境》推出召唤兽交易解禁功能,召唤兽交易解禁总消耗等于以下表格中的各项消耗之和,其中通宝及银两的消耗明细可通过点击解禁交易界面问号按钮查看。需注意的是,小黄金兽、武圣之魂、至尊宝不可解禁,携带时间锁的召唤兽需要等待时间锁解锁后方能解绑。

经济系统大革新,大话2免费版将推召唤兽交易解禁经济系统大革新,大话2免费版将推召唤兽交易解禁
经济系统大革新,大话2免费版将推召唤兽交易解禁经济系统大革新,大话2免费版将推召唤兽交易解禁

  《大话西游》全品牌发布会将于7月22日在大理举行,国民男神胡歌邀你对酒当歌,共话江湖!

  《新大话西游2》,国风经典,亿万口碑扛鼎之作!2016全新资料片《通玄妙境》火热上线,大型系列玩法永劫之数掀启史上最残酷西游遭遇战,八大唯美新主角开启种族新纪元,全新悟法系统打造战斗新格局!经典版官网》》

  《大话西游2免费版》,网易“大话2”品牌360°延展——绿色免费,轻松赚钱,经典再临!首部资料片《通玄妙境》震撼登场,系列大型玩法来袭,八大唯美新主角开启种族新纪元,全新悟法系统打造战斗新格局!免费版官网》》

官方微信

网上冲浪记事官方微信