《大话西游2经典版》开发组面对面结果公布

2016-08-19 11:23作者:新浪电竞来源:

  畅所欲言,诚意始终!在7月26 日的大话2开发组面对面夏季资料片专场活动中,数百名玩家就自己对资料片《通玄妙境》的问题及对游戏的建议,与开发组成员们进行了热烈的互动。在30分钟内,本次活动获得了近6万人次玩家的关注,其中《大话西游2经典版》共收集232条玩家问题建议,其中新资料片相关91条。

  大话2经典版夏季资料片开发组面对面FAQ集合总结>>>

《大话西游2经典版》夏季资料片开发组面对面结果公布《大话西游2经典版》夏季资料片开发组面对面结果公布

  畅所欲言 玩家问题分布

  据统计,在本次开发组面对面活动中,玩家所咨询的问题中有39.22%是与资料片相关的,其中又以悟法系统最受关注。具体问题分布情况如下:

畅所欲言 玩家问题分布畅所欲言 玩家问题分布

  诚意始终 开发计划公布

  通过这次活动的互动,《大话西游2经典版》开发组收集了许多宝贵的建议。后期将会有哪些来自玩家的建议将逐一实现呢?是否有你期许已久的内容呢?

  下面是大家最为关心和集中反映的部分问题,开发组根据这些问题指定的开发计划也相应公布如下:

诚意始终 开发计划公布诚意始终 开发计划公布

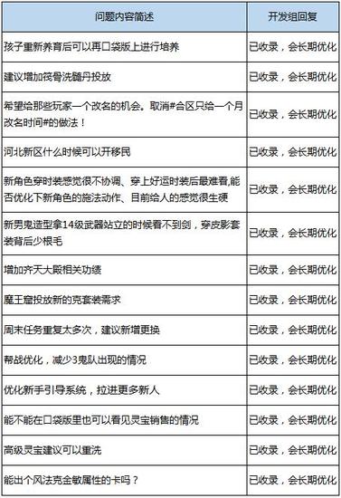
  其中还有部分真诚的建议,也同样被开发组采纳了。但因具体的修改方式暂未定下最优的解决办法,或因相关建议属于需要持续优化的内容,因此这部分内容将作为长期的优化目标,规划在后续的开发计划中实现。相关建议如下:

相关建议相关建议

  对于玩家所关注的问题,大话2一如既往地重视,希望大家可以以玩家开发者的身份,一起加入为游戏添砖加瓦的行动中,携手将大话江湖打造得越来越精彩!

  《大话西游2》周年庆大话节来了,百万情义福利回馈火热来袭!周年庆活动邀你对酒当歌赢取神兽,品牌宣传片《胡歌:致曾经的兄弟》完整版情义上映,情义俱乐部系列活动虚席待君至!

  《大话西游2经典版》,国风经典,亿万口碑扛鼎之作!经典版官网>>>

  《大话西游2免费版》,网易“大话2”品牌360°延展——绿色免费,轻松赚钱,经典再临!免费版官网>>>

官方微信

网上冲浪记事官方微信