大话西游2免费版无差别PK赛配号说明

2016-11-02 15:49作者:新浪电竞来源:

  荣耀之战一触即发,全民舞台等你来战!《大话西游2免费版》无差别PK赛即将打响,10月20日至11月10日,报名火热进行中,高价值荣誉戒指、20万元冠军队伍现金大奖、专属称谓奖励等你来赢!配置无差别,战术显本领,比赛专服【PK赛一服】现已开启,报名参赛的玩家需登录专服进行账号配置,并在11月3日至11月16日期间确认参赛队伍!

  无差别PK赛专题>>>

大话2免费版无差别PK赛报名火热进行中大话2免费版无差别PK赛报名火热进行中

  荣耀之战一触即发 PK赛专服火热开启

  大话2免费版无差别PK赛专服【PK赛一服】现已开启,10月27日1至12月10日期间每天10点至凌晨1点,诸位玩家可登陆专服,登陆后将自动传送至NPC“PK赛模板使者”,配置角色属性、装备、召唤兽、孩子、阵法、坐骑、转生修正、帮派抗性、种族等参赛角色所需属性以及属性。此外,与NPC“PK赛模板使者”对话,选择“召唤兽相关”,进入“召唤兽相关材料”可以领取混元丹和炼妖石等召唤兽材料。

  无差别PK赛配号说明>>>

荣耀之战一触即发,大话2免费版无差别PK赛专服火热开启荣耀之战一触即发,大话2免费版无差别PK赛专服火热开启
荣耀之战一触即发,大话2免费版无差别PK赛专服火热开启荣耀之战一触即发,大话2免费版无差别PK赛专服火热开启

  无差别PK赛即将打响 账号配置之角色及装备相关

  登陆比赛专服之后可找到NPC“PK赛模板使者”,一键起飞,等级直达2转142级,获得以下属性:兑换属性总点180点;九项师门法术满20000熟练度;六个坐骑等级均为120级,根骨、力量、灵性满,默认坐骑技能(可更换),坐骑技能熟练度为100000;悟法点数20点且重悟无消耗;玄冥点67点,玄力冥力各8000点,洗点无消耗;法宝数量满,等级均100级,强化10级;宝宝栏14格;三个生活职业均满级,100W匠心值,生产零消耗;开启双属性、双修正;3个翅膀。

大话2免费版无差别PK赛账号配置之角色相关大话2免费版无差别PK赛账号配置之角色相关

  还可在NPC“PK赛模板使者”处领取整套的仙器装备、高级装备,其中仙器装备均为3阶强化20,高级装备均为3阶强化18,护身符为强化10的2阶仙器。装备均可重新选定基础、炼化、点化属性,数值为本次PK赛定义的一个固定值,不会随机。三个翅膀也都可选择炼化属性固定值。

  无差别PK赛即将打响 账号配置之召唤兽&坐骑相关

  在NPC“PK赛模板使者”处,可领取召唤兽、技能书、召唤兽饰品,设置饰品技能。诸位玩家最多可领取14只召唤兽,内丹均为2转130级,其中珍稀神兽、五常神兽、同种类召唤兽均不能多于2只。每个角色身上召唤兽的终极技能总数不超过五个,化无只能1个,技能书可在NPC处领取,学习技能不会被顶,可先删除再学习。召唤兽饰品强化值为20,培养均为10000,开4格技能格子,可自选4个饰品技能、炼化属性。

大话2免费版无差别PK赛账号配置之召唤兽可学习终极技能大话2免费版无差别PK赛账号配置之召唤兽可学习终极技能
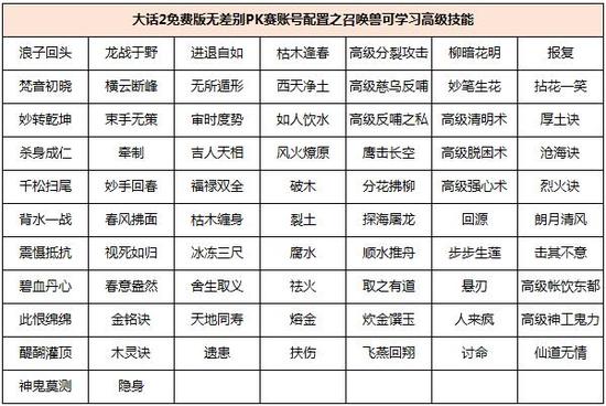
大话2免费版无差别PK赛账号配置之召唤兽可学习高级技能大话2免费版无差别PK赛账号配置之召唤兽可学习高级技能
大话2免费版无差别PK赛账号配置之召唤兽可学习普通技能大话2免费版无差别PK赛账号配置之召唤兽可学习普通技能

  角色一键飞升后,可直接获得6个坐骑,等级均为120级,根骨、力量、灵性满,可更换默认坐骑技能,坐骑技能熟练度为100000。玩家可自由更换坐骑种类、技能,均无需消耗。

  无差别PK赛即将打响 账号配置之之孩子&其他相关

  孩子方面,诸位玩家可直接领取男/女神结局孩子,最多领取6个。气质、内气、智力、耐力、名气、道德、叛逆默认为1200,亲密和孝心为400,温饱5000;可选择或更换3个孩子天资,强化默认为10级;直接领取的孩子武器,可选择2条属性、2个技能,技能均为5级,默契为5000。

  阵法方面,可直接领取一套三级阵法,默契为10000,可直接选择特技、属性。一世和二世的转生修正,也可由玩家设置。帮派抗性方面,可设置60点战神抗性和30点武神抗性。此外,确认参赛队伍之前,角色可随意更换种族,一旦确认后将不可再更换。

  《大话西游2》无差别PK赛即将打响,报名火热进行中,登陆专服进行账号配置,20万冠军队伍现金大奖等你赢!品牌宣传片《胡歌:致曾经的兄弟》完整版情义上映!

  《大话西游2经典版》,国风经典,亿万口碑扛鼎之作!天下第一比武大会赛制升级,邀你来战!个人空间全新上线,看好友空间,评大话人生!经典版官网>>>

  《大话西游2免费版》,网易“大话2”品牌360°延展——绿色免费,轻松赚钱,经典再临!5级帮派情义来袭,肝胆相照共话江湖!召唤兽跨服比斗震撼登场,战火升级全民PK!免费版官网>>>

官方微信

网上冲浪记事官方微信