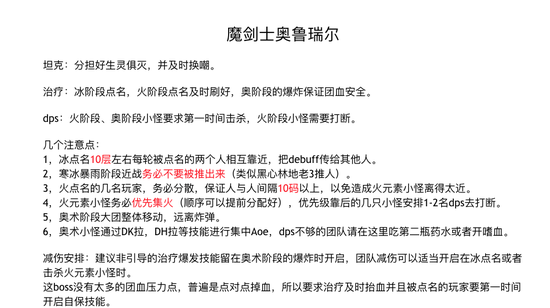
本期为大家带来的是由燃魂涅槃公会整合完成的,英雄模式下暗夜要塞4号BOSS奥鲁瑞尔的视频攻略。
文字攻略说明:
热门资讯
HOT NEWS
热门视频
HOT VIDEOS
顶级售后!Faker名人堂皮肤再次获得更新 五冠变六冠
《DOTA2》2026年国际邀请赛将在中国上海举办
《英雄联盟》暮光试炼版本更新计划 妖姬又要搞事
《LOL》赵信视效重做 新德邦总管25.17版本上线
原创推荐
Original
成千上万名设计师制作不一样的英雄联盟
CS2更新是否达预期?从引擎迭代到内容节奏,解析两年发展脉络
11月12日 16:22
媒体分析:2024年的巅峰NAVI,为何今年风光不再?
11月06日 08:02
友情链接
官方微信
网上冲浪记事官方微信
分享联系
yys@dj.sina.cn