《大话西游2》免费版神兽饰品全新现世

2017-01-13 13:30作者:新浪电竞来源:

  如虎添翼,更上层楼!《大话西游2免费版》神兽饰品全新现世,更强力的技能,更酷炫的外表,让你的神兽与众不同!更有八大神兽饰品技能震撼登场,无论你拥有什么样的神兽,都可以在这里找到适合它的技能,在原先的基础上得到一个质的飞跃!全新玩法将于1月19日给力上线,首周更有优惠,半价即可将通用饰品转化为白泽饰品!

  神兽饰品全新现世>>>

1神兽饰品全新现世
2技能介xvk技能介绍

  神兽饰品现世 强力技能来袭

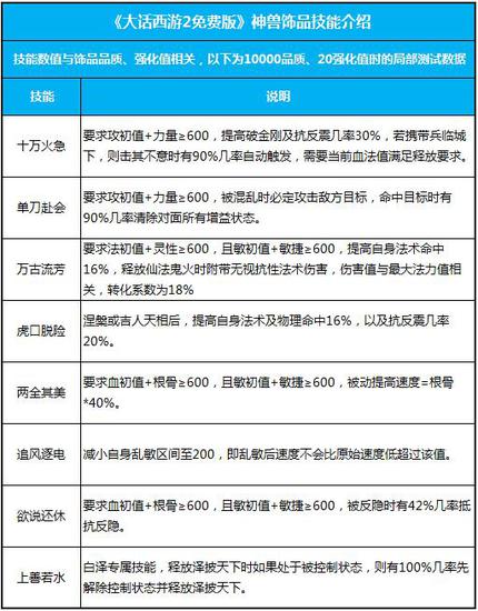
  《大话西游2免费版》神兽专属饰品将增加一个神兽技能格,培养满10000品质可领悟强大的神兽饰品技能,满强化且领悟了神兽技能格的神兽饰品将获得永久化形外观。神兽饰品技能可消耗凝魂珠及银两进行领悟及重悟,首次领悟消耗2个相应的凝魂珠以及2000万银两,领悟一个随机技能,重悟消耗1个相应的凝魂珠以及1000万银两,重新领悟一个不一样的随机技能。若是五常神兽饰品则消耗的是凝魂珠中,若是珍稀神兽的饰品则消耗的是凝魂珠大。需注意的是,只有神兽饰品该技能格才会生效,若转成通用饰品,则该技能格将不再生效。

3神兽饰品现世 强力技能来袭
4神兽饰品现世 强力技能来袭

  新玩法1·19登场 白泽饰品首周半价

  旧貌换新颜,战力更出众!《大话西游2免费版》全新神兽饰品玩法将于1月19日震撼登场,快给你的神兽加上一件新装,让颜值更高,让战力更强!此外,玩法上线后的第一周更有优惠来袭,1月26日前,使用通用饰品重铸成白泽饰品可享半价优惠,原先需消耗32000通报,现在只需一半即可立即拥有白泽饰品,机会不容错过,心动不如行动!

5新玩法1·19登场 白泽饰品首周半价

  《大话西游2》新春送福季火热开启,三石哥丁磊陪你一起过个大话年!春节活动“新春纳福·鸡驴来贺”即将来袭,1月24日至2月3日,九大玩法与你一起喜迎新春,海量福利大放送!新春送福季>>>

  《大话西游2经典版》,国风经典,亿万口碑扛鼎之作!经典版官网>>>

  《大话西游2免费版》,网易“大话2”品牌360°延展——绿色免费,轻松赚钱,经典再临!免费版官网>>>

官方微信

网上冲浪记事官方微信