荣耀之战一触即发,给你舞台全民来战!《大话西游2经典版》无差别PK赛震撼来袭,即日起至7月10日,报名火热进行中,高价值荣耀戒指、20万元冠军队伍现金大奖、十五周年绒沙金鸡驴公仔以及丰厚游戏内奖励等你赢取!比赛专服[英雄会]现已开启,诸位玩家需登陆进行参赛确认,无门槛体验高端配置!
2017无差别PK赛专题://xy2.163.com/2017/wcbpk/

全民舞台无差别对决 比赛专服火热开启
配置无差别,战术显本领!大话2经典版无差别PK赛专服[英雄会]现已开启,比赛期间每天10:00至24:00,诸位玩家可登陆专服进行参赛确认以及账号配置,还可在切磋场进行切磋。比赛专服共有比武-长安、比武-洛阳城、比武-宝象国3个场景,可以互相传送,每个场景均有3组用于配置账号、参赛确认的NPC。
无差别PK赛配号说明://xy2.163.com/news/news/20170628/15205_697429.html

比赛专服中,玩家需5人组队前往NPC“无差别PK大使”处进行参赛确认,成功后队长可以指定1至2名角色作为替补。需注意的是,组队确认、替补参赛确认均只能进行一次,且不可撤销。没有进行参赛确认的玩家,7月11日后数据将被清理,无法再登陆比武专服。

全民舞台无差别对决 账号配置之角色属性
玩家在比赛专服创建角色后,首次登录时会将玩家等级直接飞升到170级,随后会被强制下线,再次登录后,角色拥有如下属性:人物等级飞升170级,拥有900点可分配属性点;双修正已开启,第1套三世男魔修正,第2套三世女魔修正;天赋60点满,未分配状态;师门法术全满(天赋所在系30370,非天赋所在系25000);7个坐骑点化全满,6、7坐骑可以自由转换;法门双5000,可自由选择系;天罡星:全空。此外,循环赛阶段开始后,转种族将加入7天冷却时间。

全民舞台无差别对决 账号配置之召唤兽相关
每个玩家可以携带最多12只召唤兽,最多1只神兽,领取的召唤兽均为等级点化180级,200W亲密,满级天赋,格子全开。诸位玩家可以在比赛专服NPC处领悟召唤兽技能以及领取召唤兽装备,其中,每个角色最多可携带1个终极技能,高级技能、普通技能则无个数限制;召唤兽装备均为6级满通灵满品质,黄字属性和绿字属性可自由选择,均限定1条,觉醒技最多可携带两套,均为4星15级。


所选神兽第3次飞升初值自选,补偿初值自选,龙之骨(可以吃5个)属性自选,其他召唤兽龙之骨(可以吃5个)属性自选;内丹均为点化180级,可自由领取;炼妖石为+13炼妖石,盘古石(4项+5)可自由领取;初始抗性可自由更换。此外,诸位玩家还可在“模板配置大师”处领取模板召唤兽。
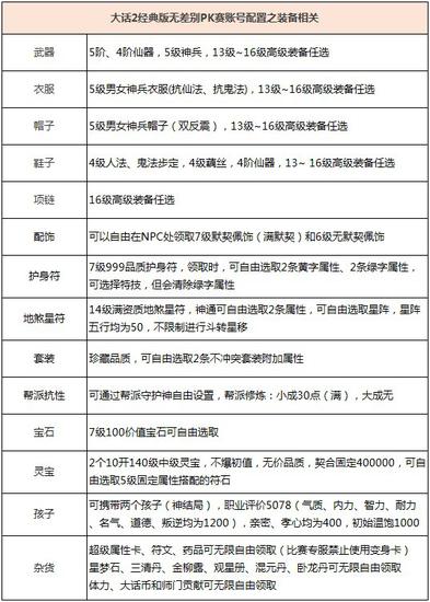
全民舞台无差别对决 账号配置之装备相关
装备方面,诸位玩家可以按照要求自选武器、衣服、帽子、鞋子、项链,并自选附带特技。其中,神兵、仙器炼化时可自选1条蓝字属性,高级装备将是黄字属性全满,炼化时可选3条不冲突的绿字属性。炼器时,玩家可自由选择2条不冲突的绿字属性,武器自动5次开光。
此外,配饰、护身符、地煞星符、套装、帮派抗性、宝石、灵宝、孩子、杂货等也将按高标准配置让大家自由选取,让你打造最心仪的搭配组合,在这场无差别对决中验证你绝妙的战术思路!

经典不变,指尖相逢!《大话西游2口袋版》全平台开放性测试震撼开启,下载手机上的大话2,随时畅玩!官网://xy2.163.com/koudai/
《大话西游2经典版》,国风经典,亿万口碑扛鼎之作!资料片《上古神骑》即将上线,第七坐骑现身江湖,五级帮派情义来袭!官网://xy2.163.com/
《大话西游2免费版》,绿色免费,轻松赚钱,经典再临!资料片《仗剑伏魔》火热上线,魔王窟副本等你挑战,集套装引战力升级!官网://dh2.163.com/
热门资讯
HOT NEWS
热门视频
HOT VIDEOS
原创推荐
Original