由电魂网络主办,万达院线协办的国风电竞赛事《梦三国2》城市锦标赛,2017年第一季总决赛即将于7月8日在北京拉开巅峰决战的帷幕!

总决赛名额尘埃落定 成都牡丹江两城冠军挺进总决赛
上周,来自全国20个城市赛区冠军战队被分为A、B两组,历经4天残酷的线上淘汰赛决出小组内冠军战队。在小组总决赛名额出线战中,B组薄战队干脆利落的以2:0的比分击败“战”战队,率先拿到北京总决赛的入场券。而A组的Xxy战队则在比赛中让一追二击败神秘战队,以小组第一的成绩成功挺进总决赛!
A组冠军-Xxy战队详情
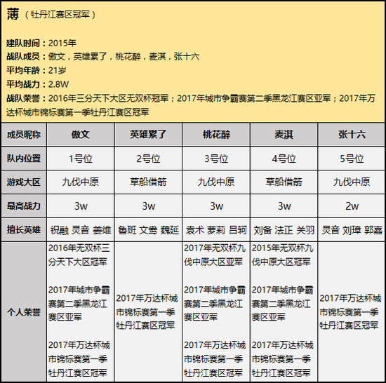
B组冠军-薄战队详情南北大对决荣耀之战 到场观赛拿好礼
7月8日,2017年第一季城市锦标赛总决赛即将在北京热力开战!Xxy与薄两支战队将代表南北两大城市,为了城市荣耀,为了职业梦想,在紫禁之巅上演一场激情决战!

7月8日,到北京通州万达影院现场不仅可以观看到两城冠军战队之间的激烈博弈,还能参与当天的影游嘉年华活动!到场的小伙伴们不仅能获得丰厚的参与奖励,还可以参与现场花样繁多的抽奖活动。稀有游戏道具,精美游戏周边,定制电竞外设,万达院线电影票。观战享激情,到场赢好礼,这个夏天《梦三国2》让你嗨起来!
【总决赛时间】
7月8日(周六)下午13:00
【总决赛地点】
北京通州万达广场店:通州区新华西街58号万达广场1号楼5层
更多比赛详情敬请关注://esport.m3guo.com/wanda/2017/
热门资讯
HOT NEWS
热门视频
HOT VIDEOS
原创推荐
Original