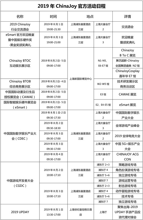
以“数字新娱乐 科技新生活”为展会主题的第十七届中国国际数码互动娱乐展览会(ChinaJoy)将于2019年8月2日至5日在上海新国际博览中心隆重举办,让我们来看看官方公布的此次展会日程安排。

2019ChinaJoy行业交流酒会
时间:2019年8月1日
地点:上海浦东嘉里酒店三层
eSmart官方欢迎晚宴暨中国娱乐硬件奖-黑金奖颁奖典礼
时间:2019年8月3日
地点:上海浦东嘉里酒店三层
ChinaJoy BTOC互动娱乐展示区
时间:2019年8月2日-5日
地点:上海新国际博览中心
简介:BTOC互动娱乐展示区是全球瞩目的数字娱乐展会,是ChinaJoy面向广大游戏、动漫、电竞等数字娱乐爱好者开放的展区。本届BTOC区展览面积约130000平方米,在展区开放的四天中,届时预计将有超过35余万人次的观众到场参观。
ChinaJoy BTOB综合商务展示区
时间:2019年8月2日-4日
地点:上海新国际博览中心
简介:BTOB综合商务洽谈区是ChinaJoy最重要的组成部分之一,是面向全球游戏产业界人士所开放的专业展览活动。本届BTOB展区面积达到30000平方米,参展企业约500多家,其中海外企业超过200家,是亚洲最大的游戏领域BTOB专业展览之一。
中国国际动漫及衍生品授权展览会(CAWAE)
时间:2019年8月2日-5日
地点:上海新国际博览中心
简介:中国国际动漫及衍生品授权展览会,是由北京汉威信恒展览有限公司全新打造的,致力于为中外动画、漫画及相关产业提供交流、展示和版权商务合作的平台,同时也是中外动漫爱好者及Coser尽情展现个性同人聚会的秀场!
国际智能娱乐硬件展览会(eSmart)
时间:2019年8月2日-5日
地点:上海新国际博览中心
简介:与第十七届ChinaJoy同期同地举办的大型展会,聚集了全球数字娱乐产业优秀品牌,树立民族原创游戏先导作用!
中国国际数字娱乐产业大会(CDEC)
时间:2019年8月1-4日
地点:上海浦东嘉里酒店三层
简介:中国国际数字娱乐产业大会(简称:CDEC)是中国国际数码互动娱乐展览会同期举办的产业高端会议。自2003年创立, 至今已有14年的辉煌历史。历届大会得到我国游戏产业政府主管部门高度重视和深度参与,大会每年邀请海内外知名游戏企业高管参加会议,历经多年沉淀,已发展成具有产业风向标意义的游戏产业高端大会。
中国游戏开发者大会(CGDC)
时间:2019年8约日-3日
地点:上海浦东嘉里酒店三层
简介:中国游戏开发者大会(CGDC),是我国最具前瞻性、国际性、专业性的游戏产业研发技术会议之一。大会以促进我国游戏产业自主创新,推进我国原创游戏走向世界为宗旨,以分享最新游戏开发技术成果、探讨游戏开发技术新趋势为目的,力求成为促进全球游戏开发者相互交流、学习、合作的国际化游戏开发者盛会。
2019 UPDAY
时间:2019年8月1日
地点:上海世纪皇冠假日酒店
热门资讯
HOT NEWS
热门视频
HOT VIDEOS
原创推荐
Original