近年来,我们见证了数字化的快速发展,随着这样的发展,网络的威胁也逐渐增多,在网络攻击门槛不断降低,行业竞争越来越激烈,游戏行业的DDoS攻击如雨点般密集,在整个DDoS攻击的份额中,游戏行业占了近一半。2019年,DDoS攻击在国家治理等大环境下,已经步入了一个低谷。不过,在疫情和国际形势的影响下,今年的攻击者数量有了显著的增加,攻击者的总访问量上升了79%,达到了64.13万 TB。单个数据的峰值也是达到了42.8 Gbps,比2021年提高了204%。与此同时,从监控中可以看到,在2022年,平均每个月的袭击数量是2021年的三倍多。特别是在2022年,袭击数量为459,000起,比2021年增加了272%。
拢在游戏人心上挥不去的阴霾
2021年,一款名为《弈剑行》的游戏正式上线,但在开服后不久,游戏的服务器就遭受到大规模的DDoS攻击,开服第二天就面临着服务器瘫痪的问题。在开服第二天的中午,就宣布了将联机对战改为了单机版游戏。
《我的世界》在去年举行了为期数天的游戏锦标赛,但在比赛期间,该国的游戏运营商遭受到了DDoS攻击,使得8名以上该国参赛者掉线,失去了游戏资格。

对于游戏行业而言,遭受到DDoS攻击是很常见的事情,游戏行业是机遇与风险并存的,DDoS攻击的成本低,防御成本高,其平均防御成本是随着DDoS攻击的流量增长呈现增加的趋势,而DDoS攻击的手段也是在不断更新的。
那么让游戏行业布满阴霾的DDoS攻击到底是什么呢?
DDoS攻击全称是 Distributed Denial of Service,中文是分布式拒绝服务攻击。一般是指攻击者利用“肉鸡”对目标网站在较短的时间内发起大量请求,大规模消耗目标网站的主机资源,简单来说,DDoS攻击就是以人海战术将可供用户访问连接的站点进行侵占,导致用户无法正常进行访问,造成排队现象,以致目标服务器瘫痪而无法访问。此类攻击时间长、成本低,对各类网站和信息系统危害极大,是目前被公认为最难防御的网络攻击之一。
阴霾如何散去,光明如何再现?
游戏公司遭遇DDoS攻击像一团阴霾一直笼罩着,对于企业来说,做好前期的网络安全加固,将网络安全视作和公司业务同等重要,在应对DDoS攻击时,就不会措手不及。
基于当下DDoS攻击威胁的情况,企业需要主动把握最新安全防御态势,强化安全意识,利用科技手段武装安全,并将安全防护作为一种常态化的工作落实到企业的各项业务场景中,从而能更好的应对大流量DDoS攻击。
拨云见日,快快网络持续守护
快快网络作为新一代云安全引领者,每年为十二万家企业防护千亿次攻击,快快网络以提供云安全领域相关产品、服务及解决方案为核心,同时提供云计算等互联网综合服务。凭借自主研发的天网云擎的平台,以及强大的技术专家团队,为用户提供云战略咨询,云架构规划,云运维管控等服务以及行业解决方案,帮助企业客户安全稳定的衔接云计算产业。
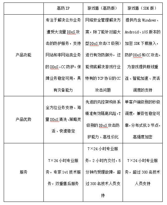
快快网络安全产品

快快网络十年专注DDoS安全防护,与传统安全产品相比,快快网络的产品能给予客户以最优的成本,最高的部署效率,最好的防护体验。同时,游戏厂商应加强自身网络安全意识,做好安全防护,避免因网络攻击给企业带来的重大损失。
热门资讯
HOT NEWS
热门视频
HOT VIDEOS
原创推荐
Original