2023年12月14日,中国音像与数字出版协会第一副理事长、游戏工委主任委员张毅君在中国游戏产业年会上,发布了由中国音像与数字协会游戏工委、中国游戏产业研究院、伽马数据共同编制的《2023中国游戏产业未成年人保护进展报告》。报告从未成年人保护现状、家长行为现状、未成年人游戏行为分析和未成年人保护工作面临挑战等四个主要方面,概述2023年度未成年人保护基本状况。
报告研究显示:19岁及以下网民规模突破2亿未成年人游戏偏好位居第六28.86%未成年人游戏消费降低,54.07%未成年人消费量无变化32.86%未成年人用他人身份证注册遇到身份验证弹窗后半数未成年人即停止游戏七成以上未成年人家长退款申请得到处理56.26%家长与孩子约定游戏条件或将游戏作为激励方式
本篇文章仅采用《2023中国游戏产业未成年人保护进展报告》的部分数据。获取报告请关注伽马数据官方微信公众号“游戏产业报告”。
游戏产业未成年人保护现状
▍19岁及以下网民规模突破2亿
截至2023年6月,我国网民规模已达10.79亿人,其中19岁及以下网民数量超过2亿,占比进一步增加至18.7%。
数据来源:中国互联网络信息中心(CNNIC)▍对未成年人游戏时间限制关注度下降近七成
2022年1月至2023年10月期间,社会舆情对“未成年人游戏时长”关注度下降70%,对“未成年人游戏退款”等消费行为的关注则呈上涨趋势。
数据来源:伽马数据(CNG)▍42.36%未成年人触发身份验证弹窗
据统计,2023年有35.41%的未成年人偶尔触发身份验证,6.95%用户经常遇到身份验证弹窗。
数据来源:伽马数据(CNG)▍遇到验证弹窗后半数用户会停止游戏
遇到弹窗后,50.12%用户会停止游戏,21.94%会向家长求助进行身份验证以通过验证。目前企业的技术手段成效显现,但冒用账号等现象难以完全杜绝,仍需持续技术升级,完善系统功能。
数据来源:伽马数据(CNG)▍用真实身份注册与他人身份注册的未成年人各占三成
在学生群体中,32.93%用户会按要求注册账号,32.86%用户则用家长或他人身份注册。
数据来源:伽马数据(CNG)在出现超时游戏家庭中,有35.28%的家长知道子女在使用自己的身份信息,26.07%的家长同意子女使用自己的手机玩游戏。
数据来源:伽马数据(CNG)▍未成年人游戏消费进一步降低
在消费方面,28.86%用户消费减少,高于消费变多的17.07%,未成年人消费量保持下降趋势。
数据来源:伽马数据(CNG)在消费偏好方面,60.33%用户愿为皮肤付费,31.92%愿为角色付费,20.85%愿为装备付费。用户对皮肤消费的偏好较为明显。
数据来源:伽马数据(CNG)▍七成以上未成年人家长退款申请得到处理
在未成年用户退款环节,有七成以上申请得到响应,其中38.42%得到全额退款,29.38%因难以提供有效证据而退款失败。
数据来源:伽马数据(CNG)未成年人保护家长行为状况
▍超七成家长对未成年人保护措施有所了解
77.75%的家长表示对未成年人保护措施有所了解,其中家长监护平台与游戏时长限制的普及度相对较高,分别超过25%。
数据来源:伽马数据(CNG)▍56.26%的家长与孩子约定游戏条件
在对待未成年子女玩游戏的态度上,17.07%家长采取强制措施限制玩游戏;18.40%不支持也不强制;56.26%允许在一定条件下或将其作为激励手段;4.76%则默许或支持。
数据来源:伽马数据(CNG)随着未成年子女年级增长,严禁游戏的比例下降,宽松管控比例上升,完全放开的呈少许提升。
数据来源:伽马数据(CNG)▍48.44%的家长通过增加沟通应对孩子过度游戏
面对游戏沉迷,48.44%家长选择增加沟通互动;34.82%选择培养其他爱好;30%以上选择管控设备与说教并举。
数据来源:伽马数据(CNG)未成年人游戏行为分析
▍游戏偏好位居第六
在未成年用户行为方面,调研数据显示,与家长互动是其休息时的主要活动,占比51.43%;与朋友玩耍、看网络视频、课外读物、学习与玩网络游戏占比在30%至40%之间,对游戏偏好位居于末位。
数据来源:伽马数据(CNG)▍缓解压力与社交需求是未成年人游戏主要原因
未成年用户偏好游戏原因,主要集中于缓解压力与社交需求两方面。整体来看未成年人缓解压力的需求呈上升趋势,其中五年级、初一、高一与高三阶段缓解压力需求呈短时上涨;在社交需求上,与朋友一起玩的需求相对平稳,结识新朋友需求整体下降,高一阶段下降更为明显。
数据来源:伽马数据(CNG)
数据来源:伽马数据(CNG)▍未成年游戏用户更偏好线上娱乐
在未成年人中,游戏用户对网络视频、动漫表现出较高兴趣,也更倾向于线上娱乐方式;非游戏用户则偏好绘画与旅游等线下娱乐方式。
总体观察,未成年人娱乐活动偏好多元,结合其偏好加以引导,辅之以所需资源,为其缓解压力,使其生活充实,可有效降低沉迷游戏等问题的发生。
数据来源:伽马数据(CNG)
数据来源:伽马数据(CNG)▍产业未成年人保护进入新阶段
当前未成年人过度游戏情况得到进一步改善,游戏产业未成年人保护工作的重心从主攻防沉迷向多元化发展,产业未成年人保护工作进入新阶段。未来,在保持未成年人游戏时长与消费意愿降低趋势的同时,游戏产业未成年人保护工作也将在更多领域持续进行。

游戏产业未成年人保护企业重点案例分析
▍未成年人保护企业案例名单及筛选方式
游戏产业未成年人保护工作需要产业内全部相关企业的共同参与,在新规要求的基础上,中国游戏企业也依据自身能力积极探索未成年保护办法。此次报告中,根据公司规模、用户规模、旗下产品类型、未成年保护措施等因素,筛选出十四家不同规模的游戏厂商,并对其进行案例分析。通过对这些游戏厂商2023年防沉迷工作的总结与分析,为游戏产业内未成年保护工作的后续发展提供学习与借鉴的方向。

注:排列顺序不分先后。
▍腾讯游戏
领先行业构建防沉迷体系
游戏技术助力未成年人保护创新性发展
腾讯游戏未成年人保护工作涵盖技术限制、家长服务、公益帮扶等多层面。2017年起,腾讯游戏率行业之先构建了涵盖未成年人游戏事前-事中-事后全流程的防护体系,并持续进行多项自发主动的探索,包括接入公安权威数据平台进行实名验证、率先落实金融级人脸识别等。在消费限制方面,腾讯游戏主动加码禁止12岁以下充值,是行业唯一一家严于主管部门关于“8岁以下禁充”要求的头部厂商。另外,腾讯游戏旗下产品均未设立渠道服,游戏内完全按照统一的防沉迷标准执行。
面对家长用户的需求,成长守护推出“家长服务助手”,其作为行业内首创一站式个性化管控的产品模式,通过“自助式问答+人工视频指引”为家长提供游戏管控方案。此外腾讯联合多家单位推出“家长服务园地”立足家长需求依托腾讯未成年人保护相关的数字工具、服务及各方资源,打造教家长由学到做的“一站式服务平台”。
基于“堵疏结合”的思路,腾讯游戏还推出“智体双百” 计划,面向城乡孩子提供“未来教室”和“未来运动场”,为城乡学校提供科教和体育支持,充实丰富孩子课外选择。

▍网易游戏
持续升级完善未成年保护措施
聚合AI技术打造未成年人保护体系
网易游戏平均每年在未成年人保护方面投入超过1亿元人民币,通过技术迭代、体系建设等方式不断升级,筑牢未成年人保护措施。在2023年暑假专项行动中,网易游戏推出基于深度学习的大模型开发的“网易AI巡逻员”,通过AI技术更高效、更即时的发现游戏内冒用身份的未成年人,并予以拦截。在家长服务方面,网易游戏设置专项服务小组来解决未成年人家长的相关诉求与咨询,同时为家长提供了用于管控未成年人游戏行为的家长监管工具——网易家长关爱平台,在该平台中还加入了“一键禁止游戏登录”“一键禁止游戏充值”功能,进一步简化了家长使用平台时的操作流程。在产品方面,网易游戏积极开发面向未成年人的,积极健康的适龄游戏内容,探索通过游戏实现未成年人教育的路径,例如《蛋仔派对》在适龄模式的不断升级中,对未成年人定制内容、社交防护、反诈体系等做出了深度探索,网易旗下其他产品也致力于借助游戏载体传递正向价值。作为头部企业之一,网易游戏也响应国家号召大力打击黑灰产业,积极牵头或参与行业共建,切实推动中国游戏行业规范发展,共同守护未成年人健康成长。

▍米哈游
全面落实未成年人保护举措
团结各方力量探索护航成长最优解
米哈游在游戏内外全面展开未成年人保护举措。在游戏内,落实防沉迷和实名认证等规范,并在所有游戏官网设置成长关爱平台入口。在用户社区中,推出为未成年人定制的“青少年模式”。在游戏外,多渠道针对性投放宣传引导信息,精准高效触达有相关诉求的家长。
同时,米哈游在企业内外多方努力推动未成年人保护进展。对内,加强体系建设和员工宣教,让未保思想渗透游戏研运各环节,并且通过技术升级等手段完善安全机制,为未成年人提供更加安全、健康的游戏环境。对外,米哈游积极与各方合作,团结家长、学校力量,共促行业建设,深度参与警企、政企联动,共同保护未成年人的健康成长。另一方面,利用游戏的感召力影响青少年更多参与社会公益,并通过组织活动、合作项目、捐献善款等形式切实为需要帮助的未成年人群体贡献力量。

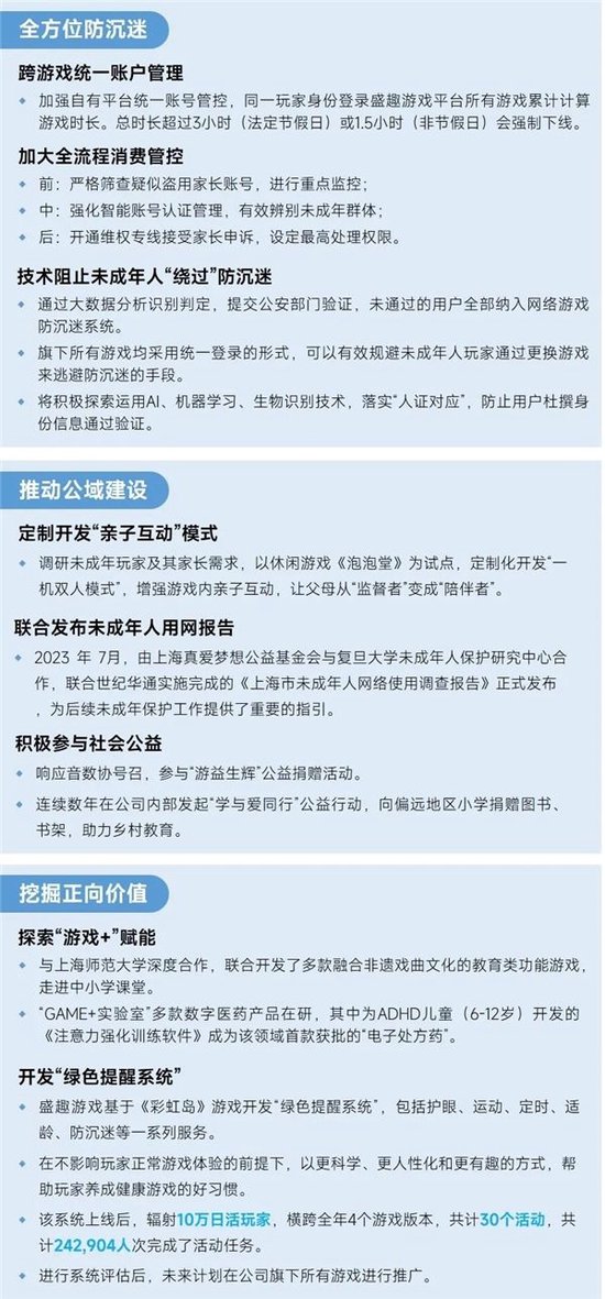
▍盛趣游戏
平台升级实现跨游戏统一账户限制
游戏多元化应用提升社会价值
盛趣游戏始终坚持以保障未成年人身心健康为出发点,深度落实防沉迷措施和“清朗”行动要求,并对未成年人游戏行为进行持续探索和研究,致力于通过游戏对青少年做出正向引导。在防沉迷方面,盛趣游戏不断完善自有平台,实现跨游戏统一账户时长及计费管理,并将通过技术升级落实“人证对应”。针对社会高度关注的未成年人游戏内消费问题,建立起“事前-事中-事后”全流程解决方案,2023年,盛趣游戏自营平台18岁以下注册用户占同比下降88%,18岁以下用户充值同比下降45%。同时,盛趣游戏积极参与行业研究与标准建设,并结合自身优势不断探索游戏的多元化应用,以游戏为载体助力未成年人健康成长。

▍恺英网络
“网络游戏未成年人家长监护工程”效益显现
多年乡村教育投入持续加码
恺英网络已采取一系列措施加强未成年人保护。首先,严格按照规定对未成年人注册、游戏时长、充值进行限制,并通过启动后台监控和人工巡查机制,有效防止未成年人冒用成年人账号进行游戏和充值等行为。同时,成立专门小组定期对旗下所有游戏产品进行内容审查,确保没有对未成年人身心健康造成不良影响的内容。在2021年发起、实施了“网络游戏未成年人家长监护工程”,为家长提供了监控和引导未成年人健康、绿色参与网络游戏的渠道,并在企业与家长之间建立了长效沟通机制。在社会公益方面,恺英网络多年来积极投身于乡村振兴教育领域,通过旗下“恺心公益”品牌,在青海、四川、云南等12省23市26县,为乡村地区儿童提供了多领域、多渠道、多元化的支持。

▍中手游
严格落实未成年人保护相关措施
让阅读推动青少年“筑梦前行”
中手游坚持贯彻相关要求,旗下所有游戏均已接入实名认证、防沉迷系统以及游戏适龄提醒,严格按照版署新规执行限制,并在官方标准基础上相应提高分级,还发起了“网络游戏未成年人家长监护工程”项目,多管齐下防治未成年人沉迷网游的不良现象。2023年上半年,18岁以下未成年玩家对集团国内游戏收入的贡献占比低于0.01%。
另一方面,中手游重点关注祖国下一代青少年的健康学习和成长,为了丰富孩子们的课余生活,先后与中国人口福利基金会、灵山基金会合作,2017年至今共捐建了12所“中手游筑梦图书馆”。这些图书馆为阅读条件欠缺的学生提供了更多的资源与机会,帮助他们拓展视野、提升综合素质,让他们看到游戏之外的广阔天地。

▍青瓷游戏
强化游戏内未成年人保护机制
大力推进儿童公益项目
青瓷游戏持续完善未成年人保护机制,进一步落实防沉迷管理,接入中宣部系统进行实名制验证,并在多个途径开通家长快速通道,还设置了未成年相关不良信息的举报途径等,目前已经取得了良好效果。2023年,未成年人付费占总流水的比例及未成年人账号活跃度进一步下降。除了在技术层面加强未成年人保护、以及加强宣传提高员工的未成年人保护意识,青瓷游戏更以游戏为载体,一方面在游戏构思设计上倾注正能量,将科普知识、传统文化、公益宣传等因素与游戏内容有机结合;另一方面,通过游戏联动和慈善捐赠的方式,开展未成年人相关的公益活动。后续青瓷将加大未成年人帮扶力度,借助游戏寓教于行,帮助未成年人树立正确的价值观。

▍冰川网络
自主强化游戏内未成年人保护标准
全链路内容审核保障健康游戏环境
2023年冰川网络持续深化未成年人保护工作,坚持正确价值导向,完善内容审查机制。围绕未成年人游戏行为的各个环节,构建并持续完善未成年人保护体系,在注册环节,冰川网络对旗下产品执行比行业规定更为严格的监管要求,根据旗下游戏内容主动将《远征》《龙武》等多款端游设置为未成年人不可游玩,《超能世界》《远征2》等多款移动游戏设置为16周岁以上用户才可进行游玩;在游戏环节,对于已注册未成年人账号的游戏时长与消费金额进行严格限制,数据显示2023年冰川网络未成年人账号全年充值总额不足4万元,在游戏后,面对未成年人的充值与监护人的退款需求,也设立了专门处理流程,建立在合法的前提下,根据监护人提供的证明去评估,最高可以进行全额退款。此外,冰川网络还设立了全链路内容审查机制,覆盖了未成年人游戏流程各个环节,长期持续保障游戏内容绿色健康。通过多种策略结合,冰川网络有效确保未成年人能够在健康、安全的环境中享受游戏的乐趣。

▍盛天网络
全方位守护未成年人绿色健康网络环境
持续推动教育公益事业
盛天网络在多个业务领域全面增强对未成年人的保护力度,以平台方的身份监督旗下数百款联运产品接入防沉迷系统,同时通过建立完善的网络安全制度、细化内容审核标准等,使监管措施有据可依。在此基础上,引入AI技术、对接专业鉴别系统等,强化产品内容管理,保护未成年人的身心健康。
另一方面,盛天网络积极投入未成年人教育等公益事业,持续推进和武汉大学社保研究中心中国儿童发展与保障研究所共同开展的城乡(留守儿童)课题研究,也对特殊未成年群体的心理健康与未来发展保持关注。同时,多次对地方教育发展进行捐助支持。


▍鹰角网络
不断完善游戏未成年人保护机制
全面加强警企联动、政企合作、行业共建
鹰角网络接入官方实名认证系统,不断深化和完善未成年人防沉迷机制和家长监护工程,已形成成熟的全链路用户身份验证体系,并更新了“儿童个人信息保护政策”等。同时,设立未成年人客诉专员,也与渠道服方面针对相关问题达成了合作关系。数据显示,2023年未成年人的充值行为及活跃度均明显降低。鹰角网络正在考虑构建一个更完善的未成年人家长监护系统,以便于监护人在线上申请和调整监护要求,还可以依托该平台进行进一步的宣传科普,及时收集意见反馈,进而优化未成年保护相关政策。
此外,鹰角网络始终积极与相关部门展开合作,致力于维护未成年人的合法网络权益,并提高未成年人的法律意识和网络素养,努力创造更安全、更健康的网络环境。

▍益世界
严格限制 正向引导
全方位关注未成年人成长
益世界按照国家要求严格落实防沉迷规定,对未成年人进行限玩限充,并持续提升技术能力,以构建未成年人长效保护体系,营造健康、良好的网络游戏环境。此外,在游戏运营方面不断探索将中华优秀传统文化基因融入旗下产品,力求对青少年玩家形成正向价值引导。另一方面,通过在官方媒体矩阵大力宣传未成年人保护和防沉迷政策,助力家长积极教导孩子健康上网,培养孩子的自律生活习惯。在社会公益方面,益世界长期以来高度关注未成年人保护,并已连续七年开展未成年教育帮扶活动。

▍乐元素
加码投入未成年人保护工作
深挖“游戏+”等正向价值
近年来,乐元素持续投入未成年人保护工作,围绕游戏防沉迷、“游戏+” 等多方面维护未成年人健康成长。除严格执行游戏防沉迷相关要求外,乐元素在游戏内设置《家长监护工程》相关内容窗口以提示监护人如何反馈未成年人异常使用行为;公司旗下多以轻度付费模式的休闲益智游戏为主,在此基础上,公司还设有内部支付行为判断逻辑和机制,并加大在未成年人充值退款相关环节的成本投入;基于公司游戏防沉迷工作的有效开展,目前公司旗下游戏未成年人用户持续稳定在0.3%左右。与此同时,乐元素积极探索社会价值,布局“游戏+”相关内容,旗下游戏相关科普活动涉及航天、环保、科技、传统文化等多方面内容,此外,企业还展开帮扶孤儿院、参与支教等公益项目推进未成年人保护工作。

▍迷你创想
多措并举打击灰产助力“护苗”
IP联动促进未成年教育
迷你创想是广东首批互联网企业“护苗”工作站,旗下《迷你世界》成为首批获得未成年人网络保护能力证书的APP之一。迷你创想致力于保护未成年人健康上网、健康游戏,截至2023年末,已接入中宣部防沉迷实名认证系统、建立多条青少年保护客服专线,另一方面推出“迷你守护”微信小程序,家长通过小程序绑定游戏账号即可查看游戏时间、充值记录和游戏行为,轻松掌握孩子游戏状态。并采取多种措施打击“代理退费”、外挂、网络诈骗等黑灰产业,多举措全方位保障未成年人网络环境。同时迷你创想旗下“迷你世界”IP及虚拟形象的影响力投身社会公益,包括创作IP主题网络素养课程、联合发起家长网校数字化平台、开展平台内主题创作赛事等科普教育活动,以及每年定期举办“世界守护计划”等,帮助青少年感知公益、参与公益、传递公益。此外,迷你创想打造的IP主题乐园也是游戏产业增强线下亲子互动的一次先行尝试。

▍中旭未来(贪玩游戏)
“守护未来”:全线配备未成年人保护机制
“希望·未来”:爱心公益品牌推进有爱助学
中旭未来(贪玩游戏)深入开展“守护未来”专项行动。目前,中旭未来旗下产品全平台均已配套未成年人防沉迷系统及AI巡检工作安排,并积极完善隐私政策,配合平台监管、举报违规账号和行为,取缔不良信息,确保未成年人健康上网。虽然中旭未来旗下主要产品中鲜有未成年人用户,但中旭未来仍于游戏外积极投入未成年人保护工作,2017年,中旭未来发起“希望·未来”爱心公益活动,并于2018年成立“贪玩有爱”公益品牌,始终坚持推进“有爱助学”项目。值得一提的是,中旭未来还推出了《反诈英雄》公益游戏,以帮助未成年人识别网络陷阱,此举已成为行业内典型案例。中旭未来与政府、协会、行业同行以及玩家等均建立了长期稳定的沟通渠道,并多次参与网络游戏行业法治研讨会,推动行业自律,共创清朗网络空间。

游戏产业未成年人保护面临的挑战
目前未成年人保护仍面临普及人脸识别和超常消费退款身份核验等诸多挑战。大量工作实践表明,这仍将是长期的系统性工程,需要各方力量共同参并狠抓落实。游戏行业更要积极主动为家长群体提供所需帮助,与之构建起良好互信关系,从而协力护佑未成年人的健康成长。
热门资讯
HOT NEWS
热门视频
HOT VIDEOS
原创推荐
Original