2015ChinaJoy将于7月30日在上海新国际博览中心拉开帷幕, 中国游戏开发者大会(CGDC)也将于7月30日、31日在上海浦东嘉里大酒店同期召开。近日主办方汉威信恒展览有限公司正式公布了CGDC移动社交游戏 专场的议程,确认了将会出席会议的演讲人名单和演讲主题。
2014年国内手游产业的爆发重写了行业格局,让众多游戏从业者越来越看好移动社交游戏的前景,短短一年来多家手游公司崛起,精品手游层出不穷,多位行业 资深人士都曾在各个场合表达对今后手游行业的信心。本届CGDC的移动社交游戏专场在以往的基础上,力邀全球移动游戏行业的精英,刷新了手游行业嘉宾阵容 的规格,包括策划/运营、综合/技术、技术/音频、产品和技术/综合的五大分会场,邀请到了目前全球最具影响力的多位资深游戏人,就移动社交游戏的各个细 分领域展开交流讨论。
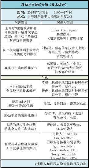
以下是汉威公司官方公布的移动社交游戏专场议程:




购买会议CGDC Pass请访问://topic.huodongxing.com/chinaJoy2015/pc/index.html
关于中国游戏开发者大会
中国游戏开发者大会(简称CGDC),是中国最具权威性、国际性、专业性的游戏产业研发技术会议。大会以促进我国游戏产业自主创新,搭建我国原创游戏走 向世界的平台为宗旨,以共享最新游戏开发技术成果、探讨游戏开发技术新趋势为目的,力求成为促进全球游戏开发者相互交流、学习、合作的国际化专业盛会。顺 应全球移动游戏崛起的潮流趋势,本届CGDC增加更多移动平台开发技术的课程讲座,并邀请更多的国际一线游戏制作人前来参与研讨。同时,上海自贸区的设立 和国家有关自贸区内游戏机产业政策的落地,游戏机和游艺机(街机)市场的全面开放为国内游戏的开发者提供了新的发展空间,为此,CGDC将特邀全球家用主 机平台商及家用机游戏年度大作的开发人员为有志进入这一国内游戏新领域的开发者提供技术解析。
详情请访问:
CGDC官方网站://www.chinagdc.com.cn/
有关大会议题征集和演讲请联系会议部:
孙先生
电话:51659355-8010
邮箱:sunny_sun@howellexpo.com
张女士
电话:51659355-8020
邮箱:shelly_zhang@howellexpo.com
有关媒体宣传合作事宜请联系市场部:
朱女士
电话:010-51659355-8048
邮箱:Sabrina_zhu@howellexpo.com
苏女士
电话:010-51659355-8033
邮箱:sultan@howellexpo.com
热门资讯
HOT NEWS
热门视频
HOT VIDEOS
原创推荐
Original